elecena.pl

3-V to 6-V Input, 2-A Synchronous Buck, Integrated Power Solution

Texas Instruments

3-V to 6-V Input, 2-A Synchronous Buck, Integrated Power Solution RSS Sample
  • Darmowa próbka
MPN:
TPS84210
Producent:
TEXAS INSTRUMENTS
Dodany do bazy:
Ostatnio widziany:

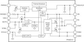
The TPS84210RKG is an easy-to-use integrated power solution that combines a 2-A DC/DC converter with power MOSFETs, an inductor, and passives into a low profile, BQFN package. This total power solution requires as few as 3 external components and eliminates the loop compensation and magnetics part selection process.

The BQFN package is easy to solder onto a printed circuit board and allows a compact point-of-load design with greater than 90% efficiency and excellent power dissipation with a thermal impedance of 12°C/W junction to ambient. The device delivers the full 2-A rated output current at 85°C ambient temperature without airflow.

The TPS84210 offers the flexibility and the feature-set of a discrete point-of-load design and is ideal for powering performance DSPs and FPGAs. Advanced packaging technology afford a robust and reliable power solution compatible with standard QFN mounting and testing techniques.

Elecena nie prowadzi sprzedaży elementów elektronicznych, ani w niej nie pośredniczy.

Produkt pochodzi z oferty sklepu