elecena.pl

3-V to 28-V, 40-A, synchronous D-CAP2 buck controller with PMBus

Texas Instruments

3-V to 28-V, 40-A, synchronous D-CAP2 buck controller with PMBus RSS Sample
  • Darmowa próbka
MPN:
TPS53819A
Producent:
TEXAS INSTRUMENTS
Dodany do bazy:
Ostatnio widziany:

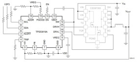
The TPS53819A device is a small-sized, single buck controller with adaptive on-time D-CAP2 mode control and PMBus. The device is suitable for low output voltage and high current, system power rail, or similar point-of-load (POL) power supply in digital consumer products. Small package with minimal pin-count saves space on the PCB, while the programmability and fault report via PMBus simplify the power supply design. The skip-mode at light-load condition combined with strong gate drivers and low-side FET on-resistance (RDS(on)) current sensing can support low-loss and high efficiency operation, over a broad load range. The conversion input voltage, which is the high-side FET drain voltage, ranges from 3 V to 28 V. The supply voltage (VDD) is from 4.5 V to 28 V. The output voltage ranges from 0.6 V to 5.5 V. The device is available in a 16-pin, QFN package and is specified from –40°C to +85°C.

Elecena nie prowadzi sprzedaży elementów elektronicznych, ani w niej nie pośredniczy.

Produkt pochodzi z oferty sklepu