60A Synchronous Buck NexFET™ Power Stage with temperature sense
Texas Instruments
RSS
Sample
- Darmowa próbka
- MPN:
- CSD95372AQ5M
- Producent:
- TEXAS INSTRUMENTS
- Dodany do bazy:
- Ostatnio widziany:
Sugerowane produkty dla csd95372aq5m
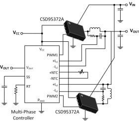
The CSD95372AQ5M NexFET™ Power Stage is a highly optimized design for use in a high power, high density Synchronous Buck converters. This product integrates the driver IC and NexFET technology to complete the power stage switching function. The driver IC has a built-in selectable diode emulation function that enables DCM operation to improve light load efficiency. This combination produces high current, high efficiency, and high speed switching capability in a small 5 × 6 mm outline package. It also integrates the temperature sensing functionality to simplify system design and improve accuracy. In addition, the PCB footprint has been optimized to help reduce design time and simplify the completion of the overall system design.
Elecena nie prowadzi sprzedaży elementów elektronicznych, ani w niej nie pośredniczy.
Produkt pochodzi z oferty sklepu Texas Instruments