elecena.pl

15V, 400mA switch, 1MHz boost converter w/brightness control for white LED power Supplies

Texas Instruments

15V, 400mA switch, 1MHz boost converter w/brightness control for white LED power Supplies RSS Sample
  • Darmowa próbka
MPN:
TPS61060
Producent:
TEXAS INSTRUMENTS
Dodany do bazy:
Ostatnio widziany:

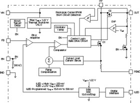
The TPS6106x is a high-frequency, synchronous boost converter with constant current output to drive up to 5 white LEDs. For maximum safety, the device features integrated overvoltage and an advanced short-circuit protection when the output is shorted to ground. The device operates with 1-MHz fixed switching frequency to allow for the use of small external components and to simplify possible EMI problems. The device comes with three different overvoltage protection thresholds (14 V/18 V/23 V) to allow inexpensive and small-output capacitors with lower voltage ratings. The LED current is initially set with the external sense resistor Rs, and the feedback voltage is regulated to 500 mV or 250 mV, depending on the ILED pin configuration. Digital brightness control is implemented by applying a simple digital signal to the ILED pin. Alternatively, a PWM signal up to 1 kHz can be applied to the enable pin to control the LED brightness. During shutdown, the output is disconnected from the input to avoid leakage current through the LEDs.

Elecena nie prowadzi sprzedaży elementów elektronicznych, ani w niej nie pośredniczy.

Produkt pochodzi z oferty sklepu