elecena.pl

Integrated Power Management IC (PMIC) with 3 DC/DC's, 4 LDO's, USB HS Transceiver

Texas Instruments

Integrated Power Management IC (PMIC) with 3 DC/DC's, 4 LDO's, USB HS Transceiver RSS Sample
  • Darmowa próbka
MPN:
TPS65920
Producent:
TEXAS INSTRUMENTS
Dodany do bazy:
Ostatnio widziany:

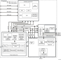
The TPS65920 and TPS65930 devices are power-management ICs for OMAP and other mobile applications. The devices include power-management, a universal serial bus (USB) high-speed (HS) transceiver, light-emitting diode (LED) drivers, an analog-to-digital converter (ADC), a real-time clock (RTC), and an embedded power control (EPC). In addition, the TPS65930 includes a full audio codec with two digital-to-analog converters (DACs) and two ADCs to implement dual voice channels, and a stereo downlink channel that can play all standard audio sample rates through a multiple format inter-integrated sound (I2S)/time division multiplexing (TDM) interface.

These optimized devices supports the power and peripheral requirements of the OMAP application processors. The power portion of the devices contains three buck converters, two controllable by a dedicated SmartReflex class-3 interface, multiple low dropout (LDO) regulators, an EPC to manage the power sequencing requirements of OMAP, and an RTC and backup module. The RTC can be powered by a backup battery when the main supply is not present, and the devices include a coin-cell charger to recharge the backup battery as needed.

The USB module provides a HS 2.0 OTG transceiver suitable for direct connection to the OMAP UTMI+ low pin interface (ULPI), with an integrated charge pump and full support for the carkit CEA-936A specification. An ADC is provided for monitoring signals, such as supply voltage, entering the device, and two additional an external ADC inputs are input is provided for system use.

The devices provide driver circuitry to power two LED circuits that can illuminate a panel or provide user indicators. The drivers also provide pulse width modulation (PWM) circuits to control the illumination levels of the LEDs. A keypad interface implements a built-in scanning algorithm to decode hardware-based key presses and reduce software use, with multiple additional general-purpose input/output devices (GPIOs) that can be used as interrupts when configured as inputs.

Elecena nie prowadzi sprzedaży elementów elektronicznych, ani w niej nie pośredniczy.

Produkt pochodzi z oferty sklepu