elecena.pl

138-mW, stereo, analog input headphone amplifier with GPIO control interface

Texas Instruments

138-mW, stereo, analog input headphone amplifier with GPIO control interface RSS Sample
  • Darmowa próbka
MPN:
TPA6133A2
Producent:
TEXAS INSTRUMENTS
Dodany do bazy:
Ostatnio widziany:

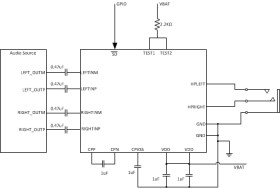
The TPA6133A2 is a stereo DirectPath™ headphone amplifier with GPIO control. The TPA6133A2 has minimal quiescent current consumption, with a typical IDD of 4.2 mA, making it optimal for portable applications. The GPIO control allows the device to be put in a low power shutdown mode.

The TPA6133A2 is a high fidelity amplifier with an SNR of 93 dB. A PSRR greater than 100 dB enables direct-to-battery connections without compromising the listening experience. The output noise of 12 µVrms (typical A-weighted) provides a minimal noise background during periods of silence. Configurable differential inputs and high CMRR allow for maximum noise rejection in the noisy environment of a mobile device.

Elecena nie prowadzi sprzedaży elementów elektronicznych, ani w niej nie pośredniczy.

Produkt pochodzi z oferty sklepu