elecena.pl

7.5-100V Wide Vin, 300mA Integrated Secondary Bias Regulator for Isolated DC/DC Converters

Texas Instruments

7.5-100V Wide Vin, 300mA Integrated Secondary Bias Regulator for Isolated DC/DC Converters RSS Sample
  • Darmowa próbka
MPN:
LM34926
Producent:
TEXAS INSTRUMENTS
Dodany do bazy:
Ostatnio widziany:

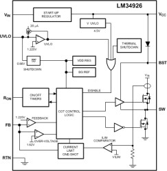
The LM34926 regulator features all of the functions needed to implement a low-cost, efficient, isolated bias regulator. This high-voltage regulator contains two 100-V N-channel MOSFET switches — a high-side buck switch and a low-side synchronous switch. The constant on-time (COT) control scheme employed in the LM34926 requires no loop compensation and provides excellent transient response. The regulator operates with an on-time control that is inversely proportional to the input voltage. This feature allows the operating frequency to remain relatively constant. An intelligent peak current limit is implemented with integrated sense circuit. Other features include a programmable input undervoltage comparator to inhibit operation during low-voltage conditions. Protection features include thermal shutdown and VCC Undervoltage Lockout (UVLO). The LM34926 device is offered in WSON-8 and SO PowerPAD-8 plastic packages.

Elecena nie prowadzi sprzedaży elementów elektronicznych, ani w niej nie pośredniczy.

Produkt pochodzi z oferty sklepu