Inductive Proximity Sensor AFE
Texas Instruments
RSS
Sample
- Darmowa próbka
- MPN:
- LMP91300
- Producent:
- TEXAS INSTRUMENTS
- Dodany do bazy:
- Ostatnio widziany:
Sugerowane produkty dla eir
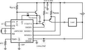
The LMP91300 is a complete analog front end (AFE) optimized for use in industrial inductive proximity sensors. The LMP91300 directly converts the RP of the external LC tank into a digital value.
Post-manufacturing configuration and calibration is fully supported. The temperature dependence of the sensor is digitally compensated, using an external temperature sensor. The LMP91300 provides programmable thresholds, programmable temperature compensation and programmable oscillation frequency range. Due to its programmability, the LMP91300 can be used with a wide variety of external inductors and its detection thresholds can be adjusted to the desired detection distances.
An internal voltage regulator allows the device to operate with a supply from 6.5V to 40V. The output can be programmed to drive an external transistor in either NPN or PNP mode.
Available in 4mm × 5mm 24-terminal WQFN and 2.05mm × 2.67mm 20-terminal DSBGA packages, the LMP91300 operates from 40°C to +125°C.
Elecena nie prowadzi sprzedaży elementów elektronicznych, ani w niej nie pośredniczy.
Produkt pochodzi z oferty sklepu Texas Instruments