elecena.pl

Automotive high brightness White LED driver

Texas Instruments

Automotive high brightness White LED driver RSS Sample
  • Darmowa próbka
MPN:
TPS61165-Q1
Producent:
TEXAS INSTRUMENTS
Dodany do bazy:
Ostatnio widziany:

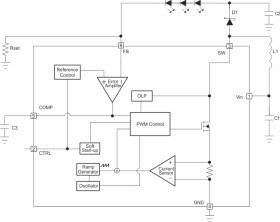
With a 40-V rated integrated switch FET, the TPS61165-Q1 device is a boost converter that drives LEDs in series. The boost converter runs at a 1.2-MHz fixed switching frequency with 1.2-A switch current limit, and allows for the use of a high brightness LED in general lighting.

The default white LED current is set with the external sensor resistor Rset, and the feedback voltage is regulated to 200 mV, as shown in the Typical Application section. During the operation, the LED current can be controlled using the 1-wire digital interface (EasyScale™ protocol) through the CTRL pin. Alternatively, a pulse width modulation (PWM) signal can be applied to the CTRL pin through which the duty cycle determines the feedback reference voltage. In either digital or PWM mode, the TPS61165-Q1 device does not burst the LED current; therefore, the device does not generate audible noises on the output capacitor. For maximum protection, the TPS61165-Q1 device features integrated open LED protection that disables it to prevent the output from exceeding its absolute maximum voltage ratings during open LED conditions.

The TPS61165-Q1 device is available in a SOT-23 package.

Elecena nie prowadzi sprzedaży elementów elektronicznych, ani w niej nie pośredniczy.

Produkt pochodzi z oferty sklepu