elecena.pl

I2C controlled 1-cell, 3-A battery charger with USB, adjustable voltage, and 1.5A OTG

Texas Instruments

I2C controlled 1-cell, 3-A battery charger with USB, adjustable voltage, and 1.5A OTG RSS Sample
  • Darmowa próbka
MPN:
BQ24295
Producent:
TEXAS INSTRUMENTS
Dodany do bazy:
Ostatnio widziany:

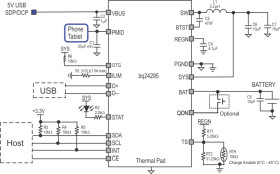
The bq24295 is a highly-integrated switch-mode battery charge management and system power path management devices for 1 cell Li-Ion and Li-polymer battery in a wide range of power bank, tablet and other portable device applications.

Its low impedance power path optimizes switch-mode operation efficiency, reduces battery charging time and extends battery life during discharging phase. The I2C serial interface with charging and system settings makes the device a truly flexible solution.

The device supports 3.9V – 6.2V USB input sources, including standard USB host port and USB charging port with 6.4V over-voltage protection. The bq24295 is compliant with USB 2.0 and USB 3.0 power specifications with input current and voltage regulation. To set the default input current limit, the bq24295 detects the input source through D+/D– detection following the USB battery charging spec 1.2. In addition, the bq24295 detects non-standard 2A/1A adapters. The bq24295 supports battery boost operation by supplying adjustable voltage 4.55 – 5.5V (default 5.1V) on PMID pin with minimum current of 1.5A.

The power path management regulates the system slightly above battery voltage but does not drop below 3.5V minimum system voltage (programmable). With this feature, the system maintains operation even when the battery is completely depleted or removed. When the input current limit or voltage limit is reached, the power path management automatically reduces the charge current to zero. As the system load continues to increase, the power path discharges the battery until the system power requirement is met. This supplement mode operation prevents overloading the input source.

The devices initiate and complete a charging cycle without software control. It automatically detects the battery voltage and charges the battery in three phases: pre-conditioning, constant current and constant voltage. At the end of the charging cycle, the charger automatically terminates when the charge current is below a preset limit in the constant voltage phase. When the full battery falls below the recharge threshold, the charger will automatically start another charging cycle.

The devices provide various safety features for battery charging and system operation, including negative thermistor monitoring, charging safety timer and over-voltage/over-current protections. The thermal regulation reduces charge current when the junction temperature exceeds 120°C (programmable).

The STAT output reports the charging status and any fault conditions. The INT immediately notifies the host when a fault occurs.

The bq24295 is available in a 24-pin, 4×4 mm2 thin VQFN package.

Elecena nie prowadzi sprzedaży elementów elektronicznych, ani w niej nie pośredniczy.

Produkt pochodzi z oferty sklepu