Standalone 1-6 cell Buck battery charge controller with solar input and integrated MPPT
Texas Instruments
RSS
Sample
- Darmowa próbka
- MPN:
- BQ24650
- Producent:
- TEXAS INSTRUMENTS
- Dodany do bazy:
- Ostatnio widziany:
Sugerowane produkty dla bq24650
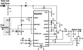
The BQ24650 device is a highly integrated switch-mode battery charge controller. It provides input voltage regulation, which reduces charge current when input voltage falls below a programmed level. When the input is powered by a solar panel, the input regulation loop lowers the charge current so that the solar panel can provide maximum power output.
The BQ24650 offers a constant-frequency synchronous PWM controller with high accuracy current and voltage regulation, charge preconditioning, charge termination, and charge status monitoring.
The BQ24650 charges the battery in three phases: pre-conditioning, constant current, and constant voltage. Charge is terminated when the current reaches 1/10 of the fast charge rate. The pre-charge timer is fixed at 30 minutes. The BQ24650 automatically restarts the charge cycle if the battery voltage falls below an internal threshold and enters a low quiescent current sleep mode when the input voltage falls below the battery voltage.
The BQ24650 supports a battery from 2.1 V to 26 V with VFB set to a 2.1-V feedback reference. The charge current is programmed by selecting an appropriate sense resistor. The BQ24650 is available in a 16 -pin, 3.5 mm × 3.5 mm2 thin QFN package.
Elecena nie prowadzi sprzedaży elementów elektronicznych, ani w niej nie pośredniczy.
Produkt pochodzi z oferty sklepu Texas Instruments