elecena.pl

17V Input, 500mA Synchronous Step-Down Regulator in SOT-23 with Advanced Eco-Mode™

Texas Instruments

17V Input, 500mA Synchronous Step-Down Regulator in SOT-23 with Advanced Eco-Mode™ RSS Sample
  • Darmowa próbka
MPN:
TPS560200
Producent:
TEXAS INSTRUMENTS
Dodany do bazy:
Ostatnio widziany:

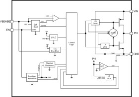
The TPS560200 is an 17-V, 500-mA, low-Iq, adaptive on-time D-CAP2 mode synchronous monolithic buck converter with integrated MOSFETs in easy-to-use 5-pin SOT-23 package.

The TPS560200 lets system designers complete the suite of various end-equipment power bus regulators with a cost-effective, low component count and low standby current solution. The main control loop for the device uses the D-CAP2 mode control that provides a fast transient response with no external compensation components. The adaptive on-time control supports seamless transition between PWM mode at higher load conditions and advanced Eco-Mode operation at light loads.

The TPS560200 also has a proprietary circuit that enables the device to adopt to both low equivalent series resistance (ESR) output capacitors, such as POSCAP or SP-CAP, and ultra-low ESR ceramic capacitors. The device operates from 4.5-V to 17-V VIN input. The output voltage can be programmed between 0.8 V and 6.5 V. The device also features a fixed 2-ms soft-start time. The device is available in the 5-pin SOT-23 package.

Elecena nie prowadzi sprzedaży elementów elektronicznych, ani w niej nie pośredniczy.

Produkt pochodzi z oferty sklepu