elecena.pl

4.5-V TO 18-V input, 3A/2A/2A output, synchronous triple buck converter

Texas Instruments

4.5-V TO 18-V input, 3A/2A/2A output, synchronous triple buck converter RSS Sample
  • Darmowa próbka
MPN:
TPS65251
Producent:
TEXAS INSTRUMENTS
Dodany do bazy:
Ostatnio widziany:

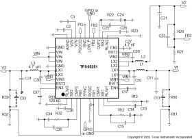
The TPS65251 features three synchronous wide input range high efficiency buck converters. The converters are designed to simplify its application while giving the designer the option to optimize their usage according to the target application.

The converters can operate in 5-, 9-, 12- or 15-V systems and have integrated power transistors. The output voltage can be set externally using a resistor divider to any value between 0.8 V and close to the input supply. Each converter features enable pin that allows a delayed start-up for sequencing purposes, soft-start pin that allows adjustable soft-start time by choosing the soft-start capacitor, and a current limit (RLIMx) pin that enables designer to adjust current limit by selecting an external resistor and optimize the choice of inductor. The current mode control allows a simple RC compensation.

The switching frequency of the converters can either be set with an external resistor connected to ROSC pin or can be synchronized to an external clock connected to SYNC pin if needed. The switching regulators are designed to operate from 300 kHz to 2.2 MHz. 180° out of phase operation between Buck 1 and Buck 2, 3 (Buck 2 and 3 run in phase) minimizes the input filter requirements.

TPS65251 features a supervisor circuit that monitors each converter output. The PGOOD pin is asserted once sequencing is done, all PG signals are reported and a selectable end of reset time lapses. The polarity of the PGOOD signal is active high.

TPS65251 also features a light load pulse skipping mode (PSM) by allowing the LOWP pin tied to V3V. The PSM mode allows for a reduction on the input power supplied to the system when the host processor is in standby (low-activity) mode.

Elecena nie prowadzi sprzedaży elementów elektronicznych, ani w niej nie pośredniczy.

Produkt pochodzi z oferty sklepu