elecena.pl

Configurable integrated power management (PMIC) with 3 DC/DC converters and 3 LDOs

Texas Instruments

Configurable integrated power management (PMIC) with 3 DC/DC converters and 3 LDOs RSS Sample
  • Darmowa próbka
MPN:
TPS650250
Producent:
TEXAS INSTRUMENTS
Dodany do bazy:
Ostatnio widziany:

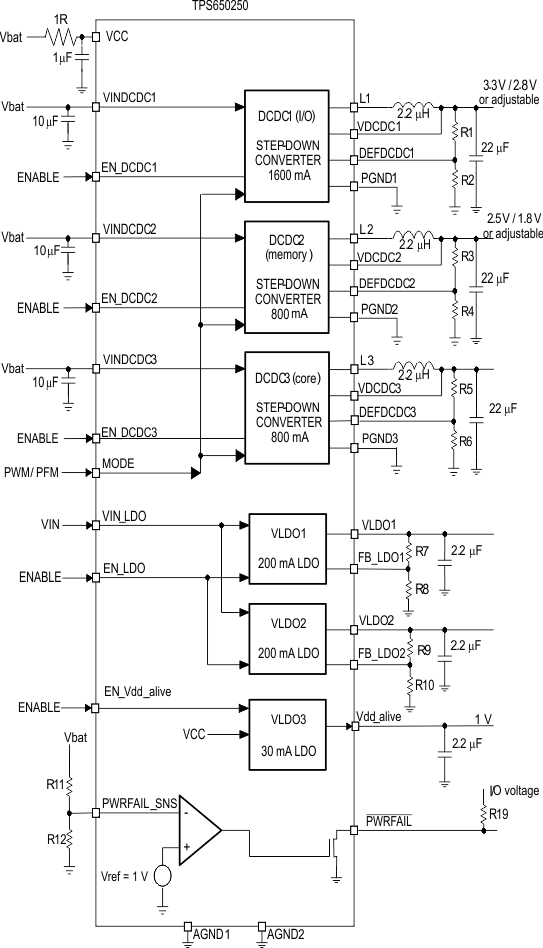
The TPS650250 device is an integrated power management IC for applications requiring multiple power rails. The TPS650250 provides three highly efficient, step-down converters targeted at providing the core voltage, peripheral, I/O and memory rails in a processor-based system. All three step-down converters, controlled by the MODE pin, enter a low-power mode at light load for maximum efficiency or operate in forced fixed frequency PWM mode.

The TPS650250 device integrates two general-purpose 200-mA LDO voltage regulators. Both LDOs operate with an input voltage range from 1.5 V to 6.5 V, allowing them to be supplied from one of the step-down converters. The output voltage of all rails can be set with an external resistor divider and enabled with an input pin. Additionally, a 30-mA LDO is typically used to provide power to an always-on rail.

Elecena nie prowadzi sprzedaży elementów elektronicznych, ani w niej nie pośredniczy.

Produkt pochodzi z oferty sklepu