elecena.pl

Automotive N-channel controller for dimmable LED Drives with Low-side current sense

Texas Instruments

Automotive N-channel controller for dimmable LED Drives with Low-side current sense RSS Sample
  • Darmowa próbka
MPN:
TPS92690-Q1
Producent:
TEXAS INSTRUMENTS
Dodany do bazy:
Ostatnio widziany:

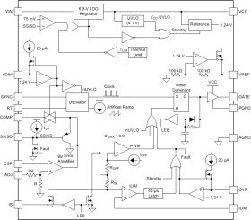
The TPS92690-Q1 device is a high-voltage, low-side NFET controller with an adjustable output current sense resistor voltage. Ideal for LED drivers, it contains all of the features needed to implement current regulators based on boost, SEPIC, flyback, and Cuk topologies.

Output current regulation is based on peak current-mode control supervised by a control loop. This methodology eases the design of loop compensation while providing inherent input voltage feed-forward compensation. The TPS92690-Q1 device includes a high-voltage start-up regulator that operates over a wide input range between 4.5 and 75 V. The PWM controller is designed for high-speed capability including an oscillator frequency range up to 2 MHz. The TPS92690-Q1 device includes an error amplifier, precision reference, cycle-by-cycle current limit, and thermal shutdown.

The TPS92690-Q1 device is AEC-Q100 Grade 1 qualified.

Elecena nie prowadzi sprzedaży elementów elektronicznych, ani w niej nie pośredniczy.

Produkt pochodzi z oferty sklepu