elecena.pl

Floating switch for offline AC linear direct drive of LEDs with Low Ripple current

Texas Instruments

Floating switch for offline AC linear direct drive of LEDs with Low Ripple current RSS Sample
  • Darmowa próbka
MPN:
TPS92411
Producent:
TEXAS INSTRUMENTS
Dodany do bazy:
Ostatnio widziany:

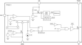
The TPS92411 is a 100-V floating MOSFET switch for use in offline LED lighting applications. The device is used in conjunction with a current regulator that can achieve a power factor greater than 0.9 to create a LED drive solution with low-ripple current. When properly designed, solution performance is comparable to traditional flyback, buck or boost-based AC/DC LED drivers. The approach requires no inductive components, thus saving size and cost. Slew-controlled low-frequency operation of the TPS92411 switches creates very little EMI. Detailed operation is described in the Application Information section.

Package options include SOT23-5 and PSOP-8 allowing the user to optimize for small size or scale for high power. Using the PSOP-8 package, design of LED luminaires up to 70 W or more is possible. Other features include a UVLO circuit to monitor when the device has sufficient voltage to operate properly and over-voltage protection (TPS92411P).

Elecena nie prowadzi sprzedaży elementów elektronicznych, ani w niej nie pośredniczy.

Produkt pochodzi z oferty sklepu