Low-Cost CVCC Flyback controller With primary-side regulation for bipolar Power Device
Texas Instruments
RSS
Sample
- Darmowa próbka
- MPN:
- UCC28722
- Producent:
- TEXAS INSTRUMENTS
- Dodany do bazy:
- Ostatnio widziany:
Sugerowane produkty dla ucc28722
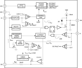
The UCC28722 flyback power supply controller provides isolated-output constant-voltage (CV) and constant-current (CC) output regulation without the use of an optical coupler. The device processes information from the primary power switch and an auxiliary flyback winding for precise control of output voltage and current.
Dynamically-controlled operating states and a tailored modulation profile support high-efficiency operation at all load levels without sacrificing output transient response.
Control algorithms in the UCC28722 device allow operating efficiencies to meet or exceed applicable standards. The output drive interfaces to a bipolar transistor power switch, enabling lower-cost converter design. Discontinuous conduction mode (DCM) with valley switching reduces switching losses, while modulation of switching frequency and primary current peak amplitude (FM and AM) keeps the conversion efficiency high across the entire load and line ranges.
The controller has a maximum switching frequency of 80 kHz and always maintains control of the peak-primary current in the transformer. Output overvoltage and overcurrent as well as input undervoltage protection features help keep primary and secondary component stresses in check. The UCC28722 also allows compensation for voltage drop in the cable to be programmed with an external resistor.
Elecena nie prowadzi sprzedaży elementów elektronicznych, ani w niej nie pośredniczy.
Produkt pochodzi z oferty sklepu Texas Instruments