elecena.pl

SIMPLE SWITCHER® 4-V to 40-V, 600-mA step-down converter with Low Iq

Texas Instruments

SIMPLE SWITCHER® 4-V to 40-V, 600-mA step-down converter with Low Iq RSS Sample
  • Darmowa próbka
MPN:
LMR14006
Producent:
TEXAS INSTRUMENTS
Dodany do bazy:
Ostatnio widziany:

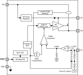
The LMR14006 is a PWM DC/DC buck (step-down) regulator. With a wide input range of 4 V-40 V, it is suitable for a wide range of application from industrial to automotive for power conditioning from an unregulated source. The regulator’s standby current is 28 µA in sleep mode, which is suitable for battery operating systems. An ultra low 1 µA current can further prolong battery life in shutdown mode. Operating frequency is fixed at 1.1 MHz (X version) and 2.1 MHz (Y version) allowing the use of small external components while still being able to have low output ripple voltage. Soft-start and compensation circuits are implemented internally, and these allow the device to be used with minimized external components. The LMR14006 is optimized for up to 600 mA load current which has a 0.765 V typical feedback voltage. The device has built-in protection features such as pulse by pulse current limit, thermal sensing and shutdown due to excessive power dissipation. The LMR14006 is available in a low profile TSOT-6L package.

Elecena nie prowadzi sprzedaży elementów elektronicznych, ani w niej nie pośredniczy.

Produkt pochodzi z oferty sklepu