elecena.pl

Automotive 2.5-A/5-A single-channel gate driver with 8-V UVLO, 35-V VDD, and CMOS inputs

Texas Instruments

Automotive 2.5-A/5-A single-channel gate driver with 8-V UVLO, 35-V VDD, and CMOS inputs RSS Sample
  • Darmowa próbka
MPN:
UCC27532-Q1
Producent:
TEXAS INSTRUMENTS
Dodany do bazy:
Ostatnio widziany:

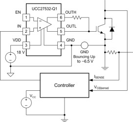
The UCC27532-Q1 device is a single-channel high-speed gate driver capable of effectively driving MOSFET and IGBT power switches by up to 2.5A source and 5A sink (asymmetrical drive) peak current. Strong sink capability in asymmetrical drive boosts immunity against parasitic Miller turnon effect. The UCC27532-Q1 device also features a split-output configuration where the gate-drive current is sourced through the OUTH pin and sunk through the OUTL pin. This pin arrangement allows the user to apply independent turnon and turnoff resistors to the OUTH and OUTL pins respectively and easily control the switching slew rates.

The driver has rail-to-rail drive capability and an extremely-small propagation delay of 17ns (typically).

The UCC27532-Q1 device has a CMOS-input threshold-centered 55% rise and 45% fall in regards of VDD at VDD below or equal 18V. When VDD is above 18V, the input threshold remains fixed at the maximum level.

The driver has an EN pin with a fixed TTL-compatible threshold. EN is internally pulled up; pulling EN low disables driver, while leaving it open provides normal operation. The EN pin can be used as an additional input with the same performance as the IN pin.

Leaving the input pin of driver open holds the output low. The logic behavior of the driver is shown in the Timing Diagram, Input/Output Logic Truth Table, and .

Internal circuitry on the VDD pin provides an undervoltage-lockout function that holds the output low until the VDD supply voltage is within operating range.

The UCC27532-Q1 driver is offered in a 6-pin standard SOT-23 (DBV) package. The device operates over a wide temperature range of –40°C to 140°C.

Elecena nie prowadzi sprzedaży elementów elektronicznych, ani w niej nie pośredniczy.

Produkt pochodzi z oferty sklepu