elecena.pl

1-ch, 5.7-V, 4-A, 16-mΩ automotive load switch with adj. rise time and output discharge

Texas Instruments

1-ch, 5.7-V, 4-A, 16-mΩ automotive load switch with adj. rise time and output discharge RSS Sample
  • Darmowa próbka
MPN:
TPS22965-Q1
Producent:
TEXAS INSTRUMENTS
Dodany do bazy:
Ostatnio widziany:

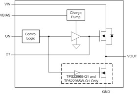
The TPS22965x-Q1 is a small, ultra-low-RON, single-channel load switch with controlled turn-on. The device contains an N-channel MOSFET that can operate over an input voltage range of 0.8 V to 5.5 V and can support a maximum continuous current of 4 A. The VOUT rise time is configurable so that inrush current can be reduced. The TPS22965-Q1 and TPS22965W-Q1 devices include a 225-Ω on-chip load resistor for quick output discharge when the switch is turned off.

The TPS22965x-Q1 devices are available in a small, space-saving 2-mm × 2-mm 8-pin WSON package (DSG0008A) with integrated thermal pad allowing for high power dissipation. The TPS22965-Q1 and TPS22965N-Q1 devices are characterized for operation over the free-air temperature range of –40°C to 105°C. Furthermore, the TPS22965W-Q1 and TPS22965NW-Q1 devices feature wettable flanks in the same WSON package (DSG0008B) and it is characterized for operation over the free-air temperature range of –40°C to +125°C.

Elecena nie prowadzi sprzedaży elementów elektronicznych, ani w niej nie pośredniczy.

Produkt pochodzi z oferty sklepu