Automotive 50-mA, off-battery (40-V), adjustable voltage-tracking low-dropout voltage regulator
Texas Instruments
RSS
Sample
- Darmowa próbka
- MPN:
- TPS7B4250-Q1
- Producent:
- TEXAS INSTRUMENTS
- Dodany do bazy:
- Ostatnio widziany:
Sugerowane produkty dla tps7b4250
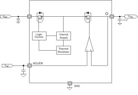
The TPS7B4250-Q1 device is a monolithic, integrated low-dropout voltage tracker. The device is available in a SOT-23 package. The TPS7B4250-Q1 device is designed to supply off-board sensors in an automotive environment. The IC has integrated protection for overload, over temperature, reverse polarity, and output short-circuit to the battery and ground.
A reference voltage applied at the adjust-input pin, ADJ, regulates supply voltages up to VIN = 45 V with high accuracy and loads up to 50 mA.
By setting the adjust/enable input pin, ADJ/EN, to low, the TPS7B4250-Q1 device switches to standby mode which reduces the quiescent current to the minimum value.
For all available packages, see the orderable addendum at the end of the data sheet.
Elecena nie prowadzi sprzedaży elementów elektronicznych, ani w niej nie pośredniczy.
Produkt pochodzi z oferty sklepu Texas Instruments