elecena.pl

42-V max sensored sinusoidal control, 3-phase BLDC gate driver with SPI

Texas Instruments

42-V max sensored sinusoidal control, 3-phase BLDC gate driver with SPI RSS Sample
  • Darmowa próbka
MPN:
DRV8308
Producent:
TEXAS INSTRUMENTS
Dodany do bazy:
Ostatnio widziany:

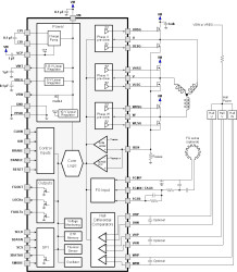
The DRV8308 controls sensored brushless DC motors with advanced features and a simple input interface. As a predriver, it drives the gates of 6 external N-Channel MOSFETs with a configurable current of 10mA to 130mA for optimal switching characteristics.

The 3 motor phases are commutated according to the Hall sensor inputs. Once the motor reaches a consistent speed, the DRV8308 uses just 1 Hall sensor to minimize jitter caused by sensor mismatch. The Hall signal-to-drive timing can be advanced or delayed in 0.1% increments to optimize power efficiency. An optional 180° commutation mode drives sinusoidal current through the motor and minimizes audible noise and torque ripple. Peak motor current can be controlled by sizing a sense resistor.

The DRV8308 achieves closed-loop speed control to spin motors to a precise RPM across a wide range of load torques. The system matches motor speed—generated from an FG trace or the Hall sensors—to the reference frequency on pin CLKIN. The DRV8308 can also drive motors open-loop using a duty cycle command, from either a clock or register setting.

An assortment of protection features bolster system robustness, as the DRV8308 handles and reports overcurrent, overvoltage, undervoltage, and overtemperature.

Elecena nie prowadzi sprzedaży elementów elektronicznych, ani w niej nie pośredniczy.

Produkt pochodzi z oferty sklepu