Triple Buck + LDO Power Management IC (PMIC)
Texas Instruments
RSS
Sample
Przejdź do sklepu »
- Darmowa próbka
- MPN:
- LM10507
- Producent:
- TEXAS INSTRUMENTS
- Dodany do bazy:
- Ostatnio widziany:
Sugerowane produkty dla lm10507
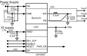
The LM10507 is an advanced PMU containing three configurable, high-efficiency buck regulators for supplying variable voltages. The device is ideal for supporting ASIC and SOC designs for Solid-State and Flash drives.
LM10507 operates cooperatively with ASIC to optimize the supply voltage for low power conditions and power saving modes via SPI interface. It also supports a 2.5 V 250 mA LDO.
For all available packages, see the orderable addendum at the end of the datasheet.
Elecena nie prowadzi sprzedaży elementów elektronicznych, ani w niej nie pośredniczy.
Produkt pochodzi z oferty sklepu Texas Instruments