elecena.pl

Dual, 12-Bit + Sign, 2Msps Differential Input ADC with Wide Input Common Mode Range

Analog Devices

Dual, 12-Bit + Sign, 2Msps Differential Input ADC with Wide Input Common Mode Range RSS Sample
  • Darmowa próbka
MPN:
LTC2321-12
Producent:
ANALOG DEVICES
Dodany do bazy:
Ostatnio widziany:
Zmiana ceny:
-100% (19.01.2025)
Poprzednia cena:
5.90

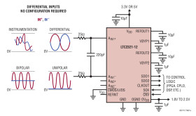
The LTC2321-12 is a low noise, high speed dual 12-bit + sign successive approximation register (SAR) ADC with differential inputs and wide input common mode range. Operating from a single 3.3V or 5V supply, the LTC2321-12 has an 8VP-P differential input range, making it ideal for applications which require a wide dynamic range with high common mode rejection. The LTC2321-12 achieves ±0.5LSB INL typical, no missing codes at 12 bits and 73dB SNR.

The LTC2321-12 has an onboard low drift (20ppm/°C max) 2.048V or 4.096V temperature-compensated reference. The LTC2321-12 also has a high speed SPI-compatible serial interface that supports CMOS or LVDS. The fast 2Msps per channel throughput with zero cycle latency makes the LTC2321-12 ideally suited for a wide variety of high speed applications. The LTC2321-12 dissipates only 30mW per channel and offers nap and sleep modes to reduce the power consumption to 5μW for further power savings during inactive periods.

Bits

LTC2321-12

12

LTC2321-14

14

LTC2321-16

16

Applications

* High Speed Data Acquisition Systems

* Communications

* Remote Data Acquisition

* Imaging

* Optical Networking

* Automotive

* Multiphase Motor Control

* 2Msps Throughput Rate

* ±0.5LSB INL (Typ)

* Guaranteed 12-Bit, No Missing Codes

* 8VP-P Differential Inputs with Wide Input Common Mode Range

* 73dB SNR (Typ) at fIN = 500kHz

* –85dB THD (Typ) at fIN = 500kHz

* Guaranteed Operation to 125°C

Elecena nie prowadzi sprzedaży elementów elektronicznych, ani w niej nie pośredniczy.

Produkt pochodzi z oferty sklepu