elecena.pl

4.5V to 18V Input, 3A/1A/1A Triple Synchronous Step-Down Converter with 350mA/150mA Dual LDOs

Texas Instruments

4.5V to 18V Input, 3A/1A/1A Triple Synchronous Step-Down Converter with 350mA/150mA Dual LDOs RSS Sample
  • Darmowa próbka
MPN:
TPS65262-1
Producent:
TEXAS INSTRUMENTS
Dodany do bazy:
Ostatnio widziany:

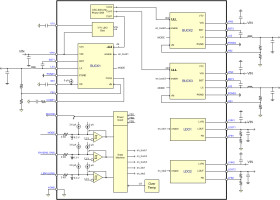
The TPS65262-1 is a monolithic, triple-synchronous step-down (buck) converter with 3-A/1-A/1-A output current. A wide 4.5- to 18-V input supply voltage range encompasses the most intermediate bus voltage operating off 5-V, 9-V, 12-V, or 15-V power bus. The converter, with constant frequency peak current mode, is designed to simplify its application while giving designers options to optimize the system according to targeted applications. The device operates at 600-kHz fixed switching frequency. The loop compensations for buck 2 and buck3 have been integrated for less external components. The 180° out-of-phase operation between buck1 and buck2, buck3 (buck2 and buck3 run in phase) minimizes the input filter requirements. At light load, the device automatically operates in pulse skipping mode (PSM) which provides high efficiency by reducing switching losses.

Two low dropout voltage linear regulators (LDOs) are built in TPS65262-1 with input voltage range of 1.3 to 5.5 V, continuous output current 350/150 mA, independent enable, and adjustable output voltage.

The TPS65262-1 features an automatic power sequence with driving MODE pin to high and configuring EN1, EN2, and EN3 pins.

The device features protection for overvoltage, overcurrent, short-circuit, and overtemperature. A power good pin asserts when any buck output voltages are out of regulation.

Elecena nie prowadzi sprzedaży elementów elektronicznych, ani w niej nie pośredniczy.

Produkt pochodzi z oferty sklepu