elecena.pl

1.2-4.7A adjustable ILIMIT, 2.5-6.5V, 13mΩ USB power switch, active-high

Texas Instruments

1.2-4.7A adjustable ILIMIT, 2.5-6.5V, 13mΩ USB power switch, active-high RSS Sample
  • Darmowa próbka
MPN:
TPS2559
Producent:
TEXAS INSTRUMENTS
Dodany do bazy:
Ostatnio widziany:

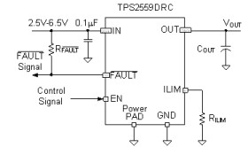
The TPS2559 power-distribution switch is intended for applications where a low resistance, precision current limit switch is required or heavy capacitive loads are encountered. The TPS2559 provides up to 5.5 A of continuous load current with a precise current limit set by a single resistor to ground. Output current is maintained at a safe level by switching into a constant-current mode when the output load exceeds the current-limit threshold. During overload events the output current is limited to the level set by R(ILIM). If a persistent overload occurs, the device goes into thermal shutoff to prevent damage to the TPS2559.

The power-switch rise and fall times are controlled to minimize current surges during turn on or off. The FAULT logic output asserts low during overcurrent or overtemperature conditions.

Elecena nie prowadzi sprzedaży elementów elektronicznych, ani w niej nie pośredniczy.

Produkt pochodzi z oferty sklepu