Automotive 4-A, 28-V half bridge gate driver for synchronous buck high frequency CPU
Texas Instruments
RSS
Sample
- Darmowa próbka
- MPN:
- TPS51604-Q1
- Producent:
- TEXAS INSTRUMENTS
- Dodany do bazy:
- Ostatnio widziany:
Sugerowane produkty dla tps51604
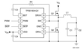
The TPS51604-Q1 drivers are optimized for high-frequency CPU VCORE applications. Advanced features such as reduced dead-time drive and auto zero crossing are used to optimize efficiency over the entire load range.
The SKIP pin provides immediate CCM operation to support controlled management of the output voltage. In addition, the TPS51604-Q1 supports two low-power modes. With the PWM input in 3-state, quiescent current is reduced to 130 µA, with immediate response. When SKIP is held at 3-state, the current is reduced to 8 µA (typically 20 µs is required to resume switching). Paired with the appropriate TI controller, the drivers deliver an exceptionally high performance power supply system.
The TPS51604-Q1 device is packaged in a space saving, thermally-enhanced 8-pin, 2-mm x 2-mm WSON package and operates from –40°C to 125°C.
For all available packages, see the orderable addendum at the end of the data sheet.
Elecena nie prowadzi sprzedaży elementów elektronicznych, ani w niej nie pośredniczy.
Produkt pochodzi z oferty sklepu Texas Instruments