elecena.pl

Automotive 4-A/8-A single-channel gate driver with 5-V UVLO and split outputs

Texas Instruments

Automotive 4-A/8-A single-channel gate driver with 5-V UVLO and split outputs RSS Sample
  • Darmowa próbka
MPN:
UCC27511A-Q1
Producent:
TEXAS INSTRUMENTS
Dodany do bazy:
Ostatnio widziany:

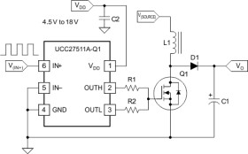
The UCC27511A-Q1 device is a compact gate driver that offers superior replacement of NPN and PNP discrete driver (buffer circuit) solutions. The UCC27511A-Q1 device is an automotive-grade single-channel low-side, high-speed gate driver rated for MOSFETs, IGBTs, and emerging wide-bandgap power devices such as GaN. The device features fast rise times, fall times, and propagation delays, making the UCC27511A-Q1 device suitable for high-speed applications. The device features 4A peak source and 8A peak sink currents with asymmetrical drive, boosting immunity against parasitic Miller turnon effect. The split output configuration enables easy and independent adjustment of rise and fall times using only two resistors and eliminating the need for an external diode.

Elecena nie prowadzi sprzedaży elementów elektronicznych, ani w niej nie pośredniczy.

Produkt pochodzi z oferty sklepu