elecena.pl

4.5-V to 18-V, 90mΩ, 0.4-1.6A eFuse with auto retry fault response

Texas Instruments

4.5-V to 18-V, 90mΩ, 0.4-1.6A eFuse with auto retry fault response RSS Sample
  • Darmowa próbka
MPN:
TPS25921A
Producent:
TEXAS INSTRUMENTS
Dodany do bazy:
Ostatnio widziany:

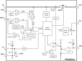
The TPS25921 is a compact, feature rich eFuse with a full suite of protection functions. The wide operating voltage allows control of many popular DC buses. The precise ±2% current limit, at room temperature, provides excellent accuracy making the TPS25921 well suited for many system protection applications.

Load, source and device protection are provided with multiple programmable features including overcurrent, overvoltage and undervoltage. 3% threshold accuracy for UV and OV, ensures tight supervision of bus voltages, eliminating the need for supervisor circuitry. Fault flag output (FLT) is provided for system status monitoring and down stream load control.

For hot-plug-in boards, TPS25921 provides in-rush current control and programmable output ramp-rate. Output ramp rate is programmable using a capacitor at soft-start (SS) pin, for maximum design flexibility.

Elecena nie prowadzi sprzedaży elementów elektronicznych, ani w niej nie pośredniczy.

Produkt pochodzi z oferty sklepu