elecena.pl

200-V wake-up monitor for fast transient primary-side regulation

Texas Instruments

200-V wake-up monitor for fast transient primary-side regulation RSS Sample
  • Darmowa próbka
MPN:
UCC24650
Producent:
TEXAS INSTRUMENTS
Dodany do bazy:
Ostatnio widziany:

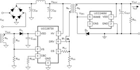
The UCC24650 is an easy-to-use secondary-side voltage monitor that periodically measures its own VDD voltage. A relative droop of 3% from the previous reading triggers a alert signal to a receiving primary-side regulation (PSR) controller. Its low-power consumption helps achieve <5-mW standby loss in many applications.

An internal 200-V MOSFET switch is applied across a ground-referenced rectifier to provide a current-limited pulse to the flyback transformer secondary winding, which couples the signal to the primary-side controller. This signal is repeated at 33 kHz until controller-driven switching activity is detected.

Relative-droop detection allows scaling to any voltage between 5 and 28 V. The alert function allows very-low standby frequency to minimize switching loss and reduction of output capacitance needed to respond to a heavy load step. This monitor is used with a controller capable of detecting the signal, such as the UCC28730 PSR flyback controller.

The UCC24650 also provides an enable and disable signal which can be used to control a secondary-side circuit during no-load conditions to reduce standby power loss. Such a circuit may be a synchronous rectifier controller or a relay driver, for example.

Elecena nie prowadzi sprzedaży elementów elektronicznych, ani w niej nie pośredniczy.

Produkt pochodzi z oferty sklepu