elecena.pl

Automotive 0.65-Ω, 5-V, 2:1 (SPDT), 2-channel analog switch with negative signaling capability

Texas Instruments

Automotive 0.65-Ω, 5-V, 2:1 (SPDT), 2-channel analog switch with negative signaling capability RSS Sample
  • Darmowa próbka
MPN:
TS5A22364-Q1
Producent:
TEXAS INSTRUMENTS
Dodany do bazy:
Ostatnio widziany:

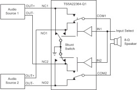
The TS5A22364-Q1 is a 2-channel single-pole double-throw (SPDT) analog switch designed to operate from 2.3 V to 5.5 V supply. The device features negative signal swing capability that allows signals below ground to pass through the switch without distortion. Additionally, the TS5A22364-Q1 includes an internal shunt switch, which automatically discharges any capacitance at the NC or NO terminals when they are unconnected to COM. This reduces the audible click-and-pop noise when switching between two sources. The break-before-make feature prevents signal distortion during the transfer of a signal from one path to another. Low On-state resistance, excellent channel-to-channel On-state resistance matching, and minimal total harmonic distortion (THD) performance are ideal for audio applications.

Elecena nie prowadzi sprzedaży elementów elektronicznych, ani w niej nie pośredniczy.

Produkt pochodzi z oferty sklepu