Natural interleaving transition-mode PFC controller with audible and input surge noise Immunity
Texas Instruments
RSS
Sample
- Darmowa próbka
- MPN:
- UCC28063A
- Producent:
- TEXAS INSTRUMENTS
- Dodany do bazy:
- Ostatnio widziany:
Sugerowane produkty dla tset
This part is identical to UCC28063 with the exception that the TSET pin Open/ Short Fault Detect and the CS pin Open Fault Detect features are removed. Removal of these Fault Detect features provides a higher degree of noise immunity to provide increased "ride-through" for applications where significant voltage noise could be coupled onto the TSET or CS pins during conditions of fast transient, surge or impulse noise on the AC Supply.
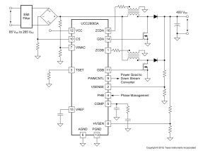
Optimized for consumer applications concerned with audible noise elimination, this solution extends the advantages of transition mode – high efficiency with low-cost components – to higher power ratings than previously possible. By utilizing a Natural Interleaving technique, both channels operate as masters (that is, there is no slave channel) synchronized to the same frequency. This approach delivers inherently strong matching, faster responses, and ensures that each channel operates in transition mode.
Expanded system level protections feature input brownout and dropout recovery, output over-voltage, open-loop, overload, soft-start, phase-fail detection, and thermal shutdown. The additional FailSafe over-voltage protection (OVP) feature protects against shorts to an intermediate voltage that, if undetected, could lead to catastrophic device failure. Advanced non-linear gain results in rapid, yet smoother response to line and load transient events. Reduced bias currents improve stand-by power efficiency. Special line-dropout handling avoids significant current disruption and minimizes audible-noise generation.
Elecena nie prowadzi sprzedaży elementów elektronicznych, ani w niej nie pośredniczy.
Produkt pochodzi z oferty sklepu Texas Instruments