elecena.pl

High voltage (up to 38V), linear hall effect sensor

Texas Instruments

High voltage (up to 38V), linear hall effect sensor RSS Sample
  • Darmowa próbka
MPN:
DRV5053
Producent:
TEXAS INSTRUMENTS
Dodany do bazy:
Ostatnio widziany:

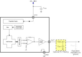
The DRV5053 device is a chopper-stabilized Hall IC that offers a magnetic sensing solution with superior sensitivity stability over temperature and integrated protection features.

The 0-V to 2-V analog output responds linearly to the applied magnetic flux density, and distinguishes the polarity of magnetic field direction. A wide operating voltage range from 2.5 V to 38 V with reverse polarity protection up to –22 V makes the device suitable for a wide range of industrial and consumer applications.

Internal protection functions are provided for reverse supply conditions, load dump, and output short circuit or overcurrent.

Elecena nie prowadzi sprzedaży elementów elektronicznych, ani w niej nie pośredniczy.

Produkt pochodzi z oferty sklepu