Automotive 150mA, 10V, low-dropout voltage regulator with enable
Texas Instruments
RSS
Sample
- Darmowa próbka
- MPN:
- TPS763-Q1
- Producent:
- TEXAS INSTRUMENTS
- Dodany do bazy:
- Ostatnio widziany:
Sugerowane produkty dla tps763
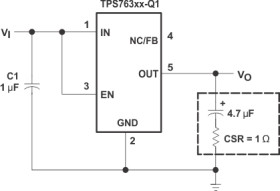
The TPS763xx-Q1 family of low-dropout (LDO) linear voltage regulators supports wide input voltage range of 2.7V to 10V and up-to 150mA of load current. The output range is from 1.6V to 5.0V for fixed version, and 1.6V to 6.5V for adjustable version.
The TPS763xx-Q1 has a ±1.5% output accuracy that is required for powering digital loads with tight supply requirements. The internal soft-start circuit reduces inrush current during start-up (for new chip), thus allowing for smaller input capacitance.
The TPS763xx-Q1 family of low-dropout (LDO) voltage regulators offers the benefits of low-dropout voltage, low-power operation, and miniaturized packaging. These regulators feature low dropout voltages and quiescent currents compared to conventional LDO regulators. Offered in a 5-pin, small outline integrated-circuit SOT-23 package, the TPS763xx-Q1 series devices are and excellent choice for cost-sensitive designs and applications where board space is at a premium.
The TPS763xx-Q1 also features a logic-enabled sleep mode to shut down the regulator, reducing quiescent current to 1µA maximum at TJ = 25°C.
Elecena nie prowadzi sprzedaży elementów elektronicznych, ani w niej nie pośredniczy.
Produkt pochodzi z oferty sklepu Texas Instruments