elecena.pl

1-A, 36-V, low-noise, high-PSRR, low-dropout voltage regulator with enable

Texas Instruments

1-A, 36-V, low-noise, high-PSRR, low-dropout voltage regulator with enable RSS Sample
  • Darmowa próbka
MPN:
TPS7A47
Producent:
TEXAS INSTRUMENTS
Dodany do bazy:
Ostatnio widziany:

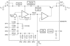
The TPS7A47 is a family of positive voltage (+36 V), ultralow-noise (4 µVRMS) low-dropout linear regulators (LDO) capable of sourcing a 1-A load.

The TPS7A4700 output voltages are user-programmable (up to 20.5 V) using a printed circuit board (PCB) layout without the need of external resistors or feed-forward capacitors, thus reducing overall component count.

The TPS7A4701 output voltage can be configured with a user-programmable PCB layout (up to 20.5 V), or adjustable (up to 34 V) with external feedback resistors.

The TPS7A47 is designed with bipolar technology primarily for high-accuracy, high-precision instrumentation applications where clean voltage rails are critical to maximize system performance. This feature makes the device ideal for powering operational amplifiers, analog-to-digital converters (ADCs), digital-to-analog converters (DACs), and other high-performance analog circuitry in critical applications such as medical, radio frequency (RF), and test-and-measurement.

In addition, the TPS7A47 is ideal for post dc-dc converter regulation. By filtering out the output voltage ripple inherent to dc-dc switching conversions, maximum system performance is ensured in sensitive instrumentation, test-and-measurement, audio, and RF applications.

For applications where positive and negative low-noise rails are required, consider TI’s TPS7A33 family of negative high-voltage, ultralow-noise linear regulators.

Elecena nie prowadzi sprzedaży elementów elektronicznych, ani w niej nie pośredniczy.

Produkt pochodzi z oferty sklepu