elecena.pl

600 kHz Dual Output Synchronous Buck PWM Controller Plus Linear Regulator

Analog Devices

600 kHz Dual Output Synchronous Buck PWM Controller Plus Linear Regulator RSS Sample
  • Darmowa próbka
MPN:
ADP1876
Producent:
ANALOG DEVICES
Dodany do bazy:
Ostatnio widziany:
Zmiana ceny:
-100% (21.01.2025)
Poprzednia cena:
2.02

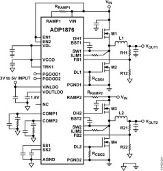
The ADP1876 is a dual output dc-to-dc synchronous buck controller operating at 600 kHz fixed frequency with integrated drivers that drive N-channel power MOSFETs. An additional fixed voltage output, 150 mA linear regulator is available for powering low power loads. The device operates in current mode for improved transient response and uses valley current sensing for enhanced noise immunity. The two PWM outputs are phase shifted 180° for reducing the input current ripple and the required input capacitance.

The ADP1876 provides high speed, high peak current drive capability with dead time optimization to enable energy efficient power conversion.

Additional flexibility is provided by external programmability of loop compensation, soft start, current limit and current sense gain can all be programmed using external components. The ADP1876 has integrated boost diodes and power good. Protection features include under-voltage lock-out, over-current/short-circuit and over temperature. The ADP1876 provides an output voltage accuracy of ±0.85% from −40°C to +85°C and ±1.5% from −40°C to 125°C in junction temperature. This part can be powered from a 2.75 V to 20 V supply, operates over the −40°C to +125°C junction temperature range, and is available in a 32-lead 5 mm × 5 mm LFCSP package.

Applications

* Consumer applications

* Telecommunications base station and networking

* Industrial and instrumentation

* Wide input range: 2.75 V to 20 V

* Power stage input voltage: 1 V to 20 V

* Output voltage range: 0.6 V up to 90% VIN

* Linear dropout (LDO) regulator with a fixed output 1.5 V at 150 mA

* Output current more than 25 A per channel

* 180º phase shift between channels for reduced input capacitance

* ±0.85% reference voltage accuracy from −40°C to +85°C

* Integrated boost diodes

* Independent channel precision enable

* Overcurrent limit protection

* Externally programmable soft start, slope compensation, and current sense gain

* Thermal overload protection

* Input undervoltage lockout (UVLO)

* Power good with internal pull-up resistor

* Available in 32-lead, 5 mm × 5 mm LFCSP

Elecena nie prowadzi sprzedaży elementów elektronicznych, ani w niej nie pośredniczy.

Produkt pochodzi z oferty sklepu