elecena.pl

5 V Fixed, Adjustable Low-Dropout Linear Voltage Regulator

Analog Devices

5 V Fixed, Adjustable Low-Dropout Linear Voltage Regulator RSS Sample
  • Darmowa próbka
MPN:
ADP667
Producent:
ANALOG DEVICES
Dodany do bazy:
Ostatnio widziany:

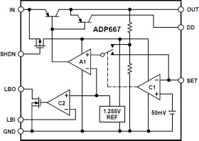
The ADP667 is a low-dropout precision voltage regulator that can supply up to 250 mA output current. It can be used to give a fixed +5 V output with no additional external components or can be adjusted from +1.3 V to +16 V using two external resistors. Fixed or adjustable operation is automatically selected via the SET input. The low quiescent current (20 µA) in conjunction with the standby or shutdown mode (0.2 µA) makes this device especially suitable for battery powered systems. The dropout voltage when supplying 100 µA is only 5 mV allowing operation with minimal headroom and prolonging the battery useful life. At higher output current levels the dropout remains low increasing to just 150 mV when supplying 200 mA. A wide input voltage range from 3.5 V to 16.5 V is allowable.

Additional features include a dropout detector and a low supply/ battery monitoring comparator. The dropout detector can be used to signal loss of regulation, while the low battery detector can be used to monitor the input supply voltage.

The ADP667 is a pin-compatible replacement for the MAX667. It is specified over the industrial temperature range -40°C to +85°C and is available in an 8-pin DIP and in narrow surface mount (SOIC) packages.

APPLICATIONS

* Handheld Instruments

* Cellular Telephones

* Battery Operated Devices

* Portable Equipment

* Solar Powered Instruments

* High Efficiency Linear Power Supplies

* Low-Dropout: 150 mV @ 200 mA

* Low Power CMOS: 20 µA Quiescent Current

* Shutdown Mode: 0.2 µA Quiescent Current

* 250 mA Output Current

* Pin Compatible with MAX667

Elecena nie prowadzi sprzedaży elementów elektronicznych, ani w niej nie pośredniczy.

Produkt pochodzi z oferty sklepu