elecena.pl

3GHz to 8GHz High Linearity Active Upconverting Mixer

Analog Devices

3GHz to 8GHz High Linearity Active Upconverting Mixer RSS Sample
  • Darmowa próbka
MPN:
LTC5576
Producent:
ANALOG DEVICES
Dodany do bazy:
Ostatnio widziany:
Zmiana ceny:
-100% (22.01.2025)
Poprzednia cena:
9.78

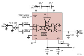
The LTC5576 is a high linearity active mixer optimized for upconverting applications requiring wide input bandwidth, low distortion and low LO leakage. The integrated output transformer is optimized for 4GHz to 6GHz applications, but is easily retuned for output frequencies as low as 3GHz, or as high as 8GHz, with minor performance degradation. The input is optimized for use with 1:1 transmission-line baluns, allowing very wideband impedance matching.

The LO input port is single-ended and requires only 0dBm of LO power to achieve excellent distortion and noise performance while also reducing circuit requirements. The LTC5576 offers low LO leakage, reducing the demands of output filtering to meet LO suppression requirements.

The LTC5576 is optimized for 5V but can also be used with a 3.3V supply with slightly reduced performance. The enable function allows the part to be easily shut down for further power savings.

Applications

* Wideband Transmitters

* 4G and 5G Wireless Infrastructure

* Fixed Wireless Access Equipment

* Wireless Repeaters

* 25dBm OIP3

* –0.6dB Conversion Gain

* 14.1dB Noise Figure at 5.8GHz

* –154dBm/Hz Output Noise Floor

* Low LO-RF Leakage

* 0dBm LO Drive

* Broadband 50Ω Matched Input

* High Input P1dB: 10dBm at 5V

* 5V or 3.3V Supply at 99mA

* Single-Ended Output and LO Input

* Enable Pin

* –40°C to 105°C Operation (TC)

* 16-Lead (4mm × 4mm) QFN Package

Elecena nie prowadzi sprzedaży elementów elektronicznych, ani w niej nie pośredniczy.

Produkt pochodzi z oferty sklepu