elecena.pl

2.7-V to 5.5-VIN, 200-mA output current, 5-V fixed output voltage doubler

Texas Instruments

2.7-V to 5.5-VIN, 200-mA output current, 5-V fixed output voltage doubler RSS Sample
  • Darmowa próbka
MPN:
LM2775
Producent:
TEXAS INSTRUMENTS
Dodany do bazy:
Ostatnio widziany:

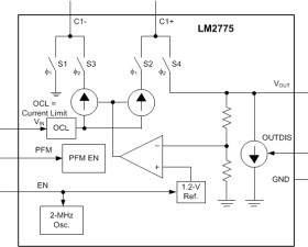
The LM2775 is a regulated switched-capacitor doubler that produces a low-noise output voltage. The LM2775 can supply up to 200 mA of output current over a 3.1-V to 5.5-V input range, as well as up to 125 mA of output current when the input voltage is as low as 2.7 V. At low output currents, the LM2775 can reduce its quiescent current by operating in a pulse frequency modulation (PFM) mode. PFM mode can be enabled or disabled by driving the PFM pin to high or low. Additionally, when the LM2775 is in shutdown, the user can chose to have the output voltage pulled to GND or left in a high impedance state by setting the OUTDIS pin high or low.

The LM2775 has been placed in TI’s 8-pin WSON, a package with excellent thermal properties that keeps the part from overheating under almost all rated operating conditions.

Elecena nie prowadzi sprzedaży elementów elektronicznych, ani w niej nie pośredniczy.

Produkt pochodzi z oferty sklepu