elecena.pl

Dual 2 MHz, 800 A, Synchronous, Low Quiescent Current Buck Regulator

Analog Devices

Dual 2 MHz, 800 A, Synchronous, Low Quiescent Current Buck Regulator RSS Sample
  • Darmowa próbka
MPN:
ADP2230
Producent:
ANALOG DEVICES
Dodany do bazy:
Ostatnio widziany:
Zmiana ceny:
-100% (22.01.2025)
Poprzednia cena:
1.97

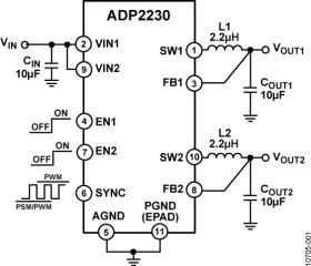
The ADP2230 includes two high efficiency, low quiescent current, 800 mA, step-down, dc-to-dc converters in a small, 10-lead, 3 mm × 3 mm, LFCSP package. The total solution requires only five tiny external components. When the ADP2230 is used with three 0603 capacitors and two 2 mm × 2 mm inductors, the total solution size is about 48 mm2, resulting in the smallest footprint solution to meet a variety of portable applications.

The ADP2230 buck regulator uses a proprietary, high speed, current mode, constant frequency, PWM control scheme for excellent stability and transient response. The buck outputs operate out of phase to reduce the input current ripple. To ensure the longest battery life in portable applications, the ADP2230 has a power saving variable frequency mode that reduces the switching frequency under light load conditions.

During logic controlled shutdown, the input is disconnected from the output, and it draws less than 0.1 μA from the input source. The ADP2230 operates from input voltages from 2.3 V to 6.5 V, allowing the use of multiple alkaline, NiMH, or lithium cells and other standard power sources.

The ADP2230 offers multiple options for setting the operating frequency. To maximize light load efficiency, the ADP2230 can operate at a reduced switching frequency in PSM and switch automatically to PWM as the load increases. The ADP2230 can be forced to operate at 2 MHz in PWM only mode when noise considerations are more important than efficiency. The ADP2230 can also be synchronized with a 1.5 MHz to 2.5 MHz external clock via the SYNC pin. When using the external clock synchronization control, both buck outputs operate in phase with the applied clock signal.

The ADP2230 includes an internal power switch, synchronous rectifier, and compensation to minimize external part count and maximize efficiency. Other key protection features include undervoltage lockout to prevent deep battery discharge, internal soft start to prevent input current overshoot at startup, and an integrated, switched resistor, QOD function that automatically discharges the output when the device is disabled. Short-circuit protection and thermal overload protection circuits prevent damage in adverse conditions.

Applications

* Portable and battery-powered equipment

* Automatic meter readers (WSN)

* Point of sales and transaction processing instruments

* Mobile phones

* Digital cameras and audio devices

* Medical instruments

* Medium format display tablets and pads

* Input voltage range: 2.3 V to 6.5 V

* Fixed and adjustable output voltage options Fixed output voltage pair options: 1.2 V/1.8 V, 1.2 V/3.3 V, 1.8 V/3.3 V

* Adjustable output voltage range: 0.8 V to 6 V

* Minimum guaranteed continuous output current:

800 mA

Elecena nie prowadzi sprzedaży elementów elektronicznych, ani w niej nie pośredniczy.

Produkt pochodzi z oferty sklepu