elecena.pl

5.7kVrms, 2.5A/5A single-channel isolated gate driver w/ split output, STO & protection features

Texas Instruments

5.7kVrms, 2.5A/5A single-channel isolated gate driver w/ split output, STO & protection features RSS Sample
  • Darmowa próbka
MPN:
ISO5452
Producent:
TEXAS INSTRUMENTS
Dodany do bazy:
Ostatnio widziany:

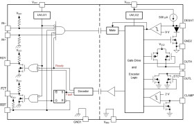
The ISO5452 is a 5.7-kV RMS, reinforced isolated gate driver for IGBTs and MOSFETs with split outputs, OUTH and OUTL, providing 2.5-A source and 5-A sink current. The input side operates from a single 2.25-V to 5.5-V supply. The output side allows for a supply range from minimum 15 V to maximum 30 V. Two complementary CMOS inputs control the output state of the gate driver. The short propagation time of 76 ns assures accurate control of the output stage.

An internal desaturation (DESAT) fault detection recognizes when the IGBT is in an overcurrent condition. Upon a DESAT detect, a Mute logic immediately blocks the output of the isolator and initiates a soft-turn-off procedure which disables OUTH, and pulls OUTL to low over a time span of 2 µs. When OUTL reaches 2 V with respect to the most negative supply potential, V EE2, the gate driver output is pulled hard to V EE2 potential, turning the IGBT immediately off.

When desaturation is active, a fault signal is sent across the isolation barrier, pulling the FLT output at the input side low and blocking the isolator input. Mute logic is activated through the soft-turn-off period. The FLT output condition is latched and can be reset only after RDY goes high, through a low-active pulse at the RST input.

When the IGBT is turned off during normal operation with bipolar output supply, the output is hard clamp to V EE2. If the output supply is unipolar, an active Miller clamp can be used, allowing Miller current to sink across a low impedance path, preventing IGBT to be dynamically turned on during high voltage transient conditions.

The readiness for the gate driver to be operated is under the control of two undervoltage-lockout circuits monitoring the input side and output side supplies. If either side has insufficient supply the RDY output goes low, otherwise this output is high.

The ISO5452 is available in a 16-pin SOIC package. Device operation is specified over a temperature range from –40°C to +125°C ambient.

Elecena nie prowadzi sprzedaży elementów elektronicznych, ani w niej nie pośredniczy.

Produkt pochodzi z oferty sklepu