elecena.pl

Synchronous 1MHz 1.5A Step-Down Voltage Regulator

Texas Instruments

Synchronous 1MHz 1.5A Step-Down Voltage Regulator RSS Sample
  • Darmowa próbka
MPN:
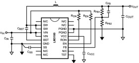
LM3100
Producent:
TEXAS INSTRUMENTS
Dodany do bazy:
Ostatnio widziany:

The LM3100 Synchronously Rectified Buck Converter features all functions needed to implement a highly efficient, cost effective buck regulator capable of supplying 1.5 A to loads with voltages as low as 0.8 V. Dual 40 V N-Channel synchronous MOSFET switches allow for low external component thus reducing complexity and minimizing board space. The LM3100 is designed to work exceptionally well with ceramic and other very low ESR output capacitors. The Constant ON-Time (COT) regulation scheme requires no loop compensation, results in fast load transient response, and simplifies circuit implementation. Through the use of a unique design the regulator does not rely on output capacitor ESR for stability, as do most other COT regulators. The operating frequency remains nearly constant with line and load variations due to the inverse relationship between the input voltage and the on-time. The operating frequency can be externally programmed up to 1 MHz. Protection features include VCC under-voltage lockout, thermal shutdown and gate drive under-voltage lockout. The part is available in a thermally enhanced HTSSOP-20 package

Elecena nie prowadzi sprzedaży elementów elektronicznych, ani w niej nie pośredniczy.

Produkt pochodzi z oferty sklepu