elecena.pl

4.5 V to 17 V input, 2 A output, synchronous step-down converter in Eco-mode

Texas Instruments

4.5 V to 17 V input, 2 A output, synchronous step-down converter in Eco-mode RSS Sample
  • Darmowa próbka
MPN:
TPS562201
Producent:
TEXAS INSTRUMENTS
Dodany do bazy:
Ostatnio widziany:

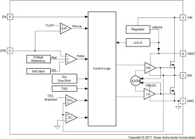
The TPS562201 and TPS562208 are simple, easy-to-use, 2A synchronous step-down converters in SOT-23 package.

The devices are designed to operate with minimum external component counts and also designed to achieve low standby current.

These switch mode power supply (SMPS) devices employ D-CAP2 control scheme providing a fast transient response and supporting both low equivalent series resistance (ESR) output capacitors such as specialty polymer and ultra-low ESR ceramic capacitors with no external compensation components.

The TPS562201 operates in pulse skip mode, which maintains high efficiency during light load operation. The TPS562201 and TPS562208 are available in a 6-pin 1.6mm × 2.9 mm SOT (DDC) package and specified from a –40°C to 125°C junction temperature.

Elecena nie prowadzi sprzedaży elementów elektronicznych, ani w niej nie pośredniczy.

Produkt pochodzi z oferty sklepu