Dual Negative Voltage Ideal Diode-OR Controller and Monitor
Analog Devices
RSS
Sample
- Darmowa próbka
- MPN:
- LTC4371
- Producent:
- ANALOG DEVICES
- Dodany do bazy:
- Ostatnio widziany:
- Zmiana ceny:
- -100% (21.01.2025)
- Poprzednia cena:
- 2.74
Sugerowane produkty dla current*
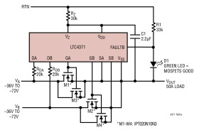
The LTC4371 is a two-input negative voltage ideal diode-OR controller that drives external N-channel MOSFETs as a low dissipation alternative to Schottky diodes in high power –48V systems. Low power dissipation and voltage loss eliminates the need for heatsinks and reduces PC board area. Power sources can be easily ORed together to increase total system power and reliability.
The LTC4371 tolerates ±300V transients such as those experienced during lightning-induced surges and input supply short-circuit events. The internal shunt regulator and low 350μA quiescent current allow the use of a large value dropping resistor to protect the supply pin against high voltage transients, while the high impedance drain pins can be similarly protected by high value series resistors without compromising diode operation.
The 220ns reverse current turn-off is achieved by a powerful 2A gate driver with low propagation delay, thereby minimizing peak reverse current under catastrophic fault conditions. Open MOSFET and fuse faults are indicated at the FAULTB pin, which is capable of sinking 5mA to drive an LED or opto isolator.
Applications
* –48V Telecom Power
* AdvancedTCA Systems
* Network Routers and Switches
* Computer Systems and Servers
* Controls N-Channel MOSFETs to Replace Power Schottky Diodes* Low 15mV Forward Voltage Minimizes Dissipation* Withstands > ±300V Transients* Fast Turn-Off: <220ns* Shunt Regulated for High Voltage Applications* 4.5V Minimum Operation* Low 350μA Quiescent Current* 5mA Gate Pull-Up for 60Hz Applications* High Impedance Drain Pins: <10μA Leakage* Open Fuse and MOSFET Monitor* 10-Pin (3mm × 3mm) DFN and MSOP Packages
Elecena nie prowadzi sprzedaży elementów elektronicznych, ani w niej nie pośredniczy.
Produkt pochodzi z oferty sklepu Analog Devices