elecena.pl

5-V nominal, 1.8-A peak sensorless sinusoidal control 3-phase BLDC motor driver with automatic tune

Texas Instruments

5-V nominal, 1.8-A peak sensorless sinusoidal control 3-phase BLDC motor driver with automatic tune RSS Sample
  • Darmowa próbka
MPN:
DRV10964
Producent:
TEXAS INSTRUMENTS
Dodany do bazy:
Ostatnio widziany:

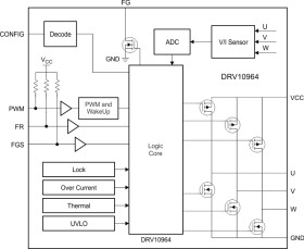
The DRV10964 is a three-phase sensorless motor driver with integrated power MOSFETs. It is specifically designed for high-efficiency, low-noise and low-external component count motor drive applications. The proprietary sensorless windowless 180° sinusoidal control scheme offers ultra-quiet motor drive performance. The DRV10964 contains an intelligent lock detect function, combined with other internal protection circuits to ensure safe operation. The DRV10964 is available in a thermally efficient 10-pin USON package with an exposed thermal pad.

Elecena nie prowadzi sprzedaży elementów elektronicznych, ani w niej nie pośredniczy.

Produkt pochodzi z oferty sklepu