elecena.pl

52-mW, stereo, analog input headphone amplifier

Texas Instruments

52-mW, stereo, analog input headphone amplifier RSS Sample
  • Darmowa próbka
MPN:
LM48821
Producent:
TEXAS INSTRUMENTS
Dodany do bazy:
Ostatnio widziany:

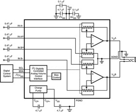
With its directly-coupled output technology, the LM48821 is a variable gain audio power amplifier capable of delivering 52mWRMS per channel into a 16Ω single-ended load with less than 1% THD+N from a 3V power supply. The I2C volume control has a range of –76dB to 18dB.

The LM48821's Tru-GND technology utilizes advanced charge pump technology to generate the LM48821’s negative supply voltage. This eliminates the need for output-coupling capacitors typically used with single-ended loads.

Boomer audio power amplifiers were designed specifically to provide high quality output power with a minimal amount of external components. The LM48821 does not require output coupling capacitors or bootstrap capacitors, and therefore, is ideally suited for mobile phone and other low voltage applications where minimal power consumption is a primary requirement.

The LM48821 incorporates selectable low-power consumption shutdown and channel select modes.

The LM48821 contains advanced output transient suppression circuitry that eliminates noises which would otherwise occur during turn-on and turn-off transitions.

Elecena nie prowadzi sprzedaży elementów elektronicznych, ani w niej nie pośredniczy.

Produkt pochodzi z oferty sklepu