elecena.pl

±0.75°C remote & local temperature sensor with SMBus, beta compensation for 45nm d

Texas Instruments

±0.75°C remote & local temperature sensor with SMBus, beta compensation for 45nm d RSS Sample
  • Darmowa próbka
MPN:
LM95245
Producent:
TEXAS INSTRUMENTS
Dodany do bazy:
Ostatnio widziany:

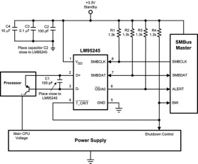
The LM95245 is an 11-bit digital temperature sensor with a 2-wire System Management Bus (SMBus) interface and TruTherm technology that can monitor the temperature of a remote diode as well as its own temperature. The LM95245 can be used to very accurately monitor the temperature of external devices such as microprocessors. TruTherm technology allows the LM95245 to precisely monitor thermal diodes found in 90 nm and smaller geometry processes. The LM95245 is specifically targeted for Intel processors on 45nm process. LM95245 reports temperature in two different formats for +127.875°C/-128°C range and 0°C/255°C range. The LM95245 TCRIT and OS outputs are asserted when either unmasked channel exceeds its programmed limit and can be used to shutdown the system, to turn on the system fans, or as a microcontroller interrupt function. The current status of the TCRIT and OS pins can be read back from the status registers via the SMBus interface. All limits have a shared programmable hysteresis register.

The remote temperature channel of the LM95245 has a programmable digital filter. The LM95245 is targeted for a typical Intel® processor on a 45 nm, 65 nm or 90nm process, and has an offset register for maximum flexibility and best accuracy.

The LM95245 has a three-level address pin to connect up to 3 devices to the same SMBus master, that is shared with the OS output. The LM95245 has a programmable conversion rate register and a standby mode to save power. One conversion can be triggered in standby mode by writing to the one-shot register.

Elecena nie prowadzi sprzedaży elementów elektronicznych, ani w niej nie pośredniczy.

Produkt pochodzi z oferty sklepu