elecena.pl

AEC-Q100, 36V, 550kHz, 4V/µs, high-precision current sense amplifier w/ comparator

Texas Instruments

AEC-Q100, 36V, 550kHz, 4V/µs, high-precision current sense amplifier w/ comparator RSS Sample
  • Darmowa próbka
MPN:
INA301-Q1
Producent:
TEXAS INSTRUMENTS
Dodany do bazy:
Ostatnio widziany:

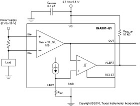
The INA301-Q1 includes both a high common-mode, current-sensing amplifier and a high-speed comparator configured to provide overcurrent protection by measuring the voltage developed across a current-sensing or current-shunt resistor and comparing that voltage to a defined threshold limit. This device features an adjustable limit-threshold range that is set using a single external limit-setting resistor. This current-shunt monitor measures differential voltage signals on common-mode voltages that can vary from 0 V up to 36 V, independent of the supply voltage.

The open-drain alert output can be configured to operate in either a transparent mode, where the output status follows the input state, or in a latched mode, where the alert output is cleared when the latch is reset. The device alert response time is under 1 µs, allowing for quick detection of overcurrent events.

This device operates from a single 2.7-V to 5.5-V supply, drawing a maximum supply current of 700 µA. The device is specified over the extended operating temperature range of –40°C to +125°C, and is available in an 8-pin VSSOP package.

Elecena nie prowadzi sprzedaży elementów elektronicznych, ani w niej nie pośredniczy.

Produkt pochodzi z oferty sklepu