elecena.pl

2.7-V to 18-V, 42mΩ, 0.6-5.3A automotive eFuse with current monitor and short to battery protection

Texas Instruments

2.7-V to 18-V, 42mΩ, 0.6-5.3A automotive eFuse with current monitor and short to battery protection RSS Sample
  • Darmowa próbka
MPN:
TPS25940-Q1
Producent:
TEXAS INSTRUMENTS
Dodany do bazy:
Ostatnio widziany:

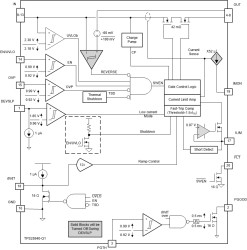
The TPS25940xx-Q1 eFuse Power Switches are compact, feature rich power management devices with a full suite of protection functions. The wide operating range allows control of many popular DC bus voltages. Integrated back-to-back FETs provide bidirectional current control making the device well suited for systems with load side holdup energy that must not drain back to a failed supply bus.

Load, source and device protection are provided with many programmable features including overcurrent, dVo/dt ramp and overvoltage, undervoltage thresholds. For system status monitoring and downstream load control, the device provides PGOOD, FLT and precise current monitor output. Precise programmable undervoltage, overvoltage thresholds and mode simplify power management design.

The TPS25940xx-Q1 monitor V(IN) and V(OUT) to provide true reverse current blocking when V(IN) < (V(OUT) – 66 mV). This function supports supply bus protection from over-voltages during output short to battery faults.

Elecena nie prowadzi sprzedaży elementów elektronicznych, ani w niej nie pośredniczy.

Produkt pochodzi z oferty sklepu