elecena.pl

Dual 2MHz 1.5A buck regulators and dual 300mA LDOs with individual enable and power good

Texas Instruments

Dual 2MHz 1.5A buck regulators and dual 300mA LDOs with individual enable and power good RSS Sample
  • Darmowa próbka
MPN:
LM26480
Producent:
TEXAS INSTRUMENTS
Dodany do bazy:
Ostatnio widziany:

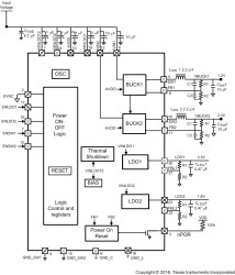
The LM26480 is a multi-functional power management unit (PMU), optimized for low-power digital applications. This device integrates two highly efficient 1.5-A step-down DC-DC converters and two 300-mA linear regulators. The DC-DC buck converters provide typical efficiencies of 96%, allowing for minimal power consumption. Features include soft start, undervoltage lockout, current overload protection, thermal overload protection, and an internal power-on-reset (POR) circuit, which monitors the output voltage levels on bucks 1 and 2.

Elecena nie prowadzi sprzedaży elementów elektronicznych, ani w niej nie pośredniczy.

Produkt pochodzi z oferty sklepu